您当前的位置:首页 新闻资讯 通知公告

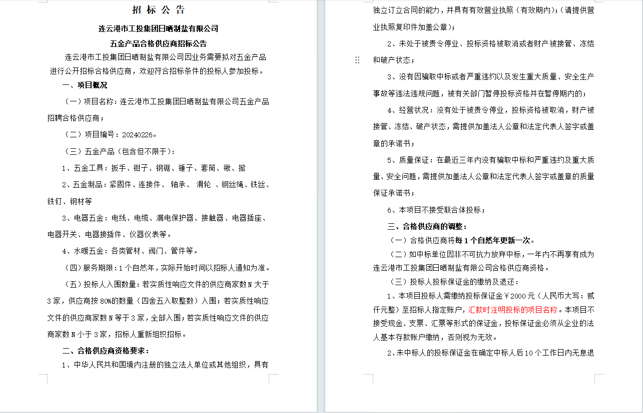
连云港市工投集团日晒制盐有限公司五金产品合格供应商招标公告

发布时间:2024-03-19 阅读量: