您当前的位置:首页 新闻资讯 通知公告

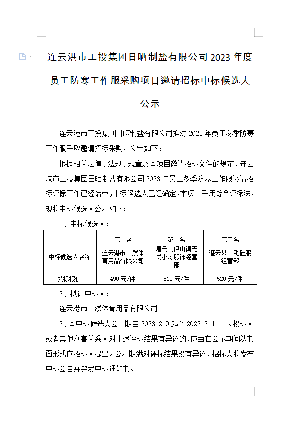
连云港市工投集团日晒制盐有限公司2023年度员工防寒工作服采购项目邀请招标中标候选人公示

发布时间:2023-02-09 阅读量: