您当前的位置:首页 新闻资讯 通知公告

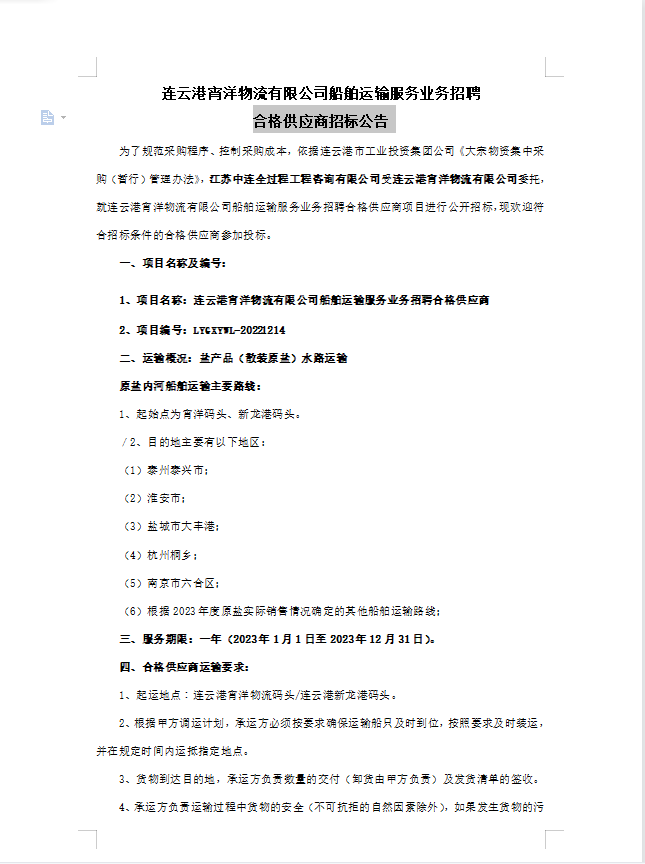
连云港宵洋物流有限公司船舶运输服务业务招聘合格供应商招标公告

发布时间:2022-12-14 阅读量:

111.png

1670981758232.png

1670981814458.png

1670981868550.png