您当前的位置:首页 新闻资讯 通知公告

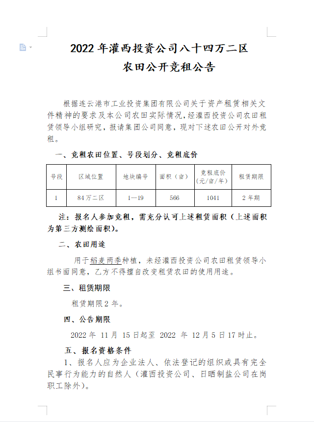
2022年灌西投资公司八十四万二区农田公开竞租公告

发布时间:2022-11-15 阅读量:

1..png

@ACC]M6MA4Y~BIU@A(4AB_G.png