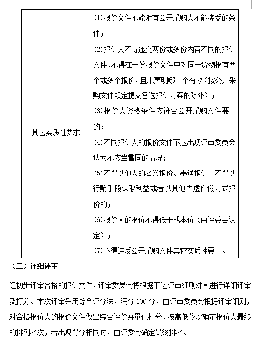
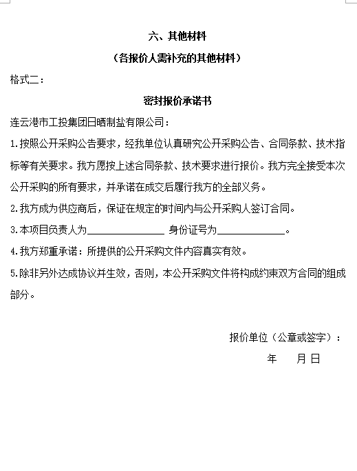
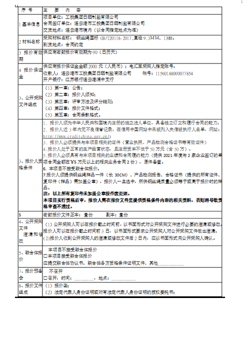
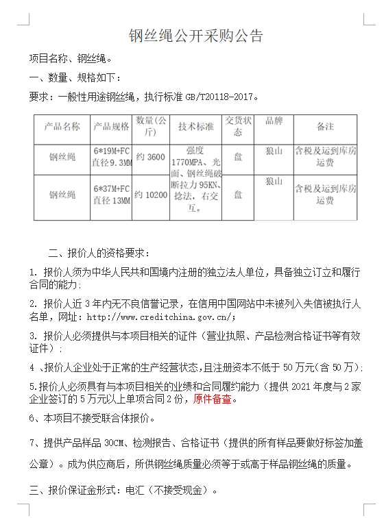
您当前的位置:首页 新闻资讯 通知公告

连云港市工投集团日晒制盐有限公司钢丝绳采购项目

发布时间:2022-04-13 阅读量:

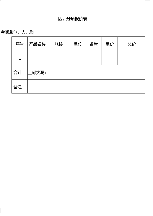
001.png

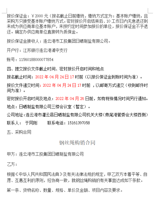
003.png
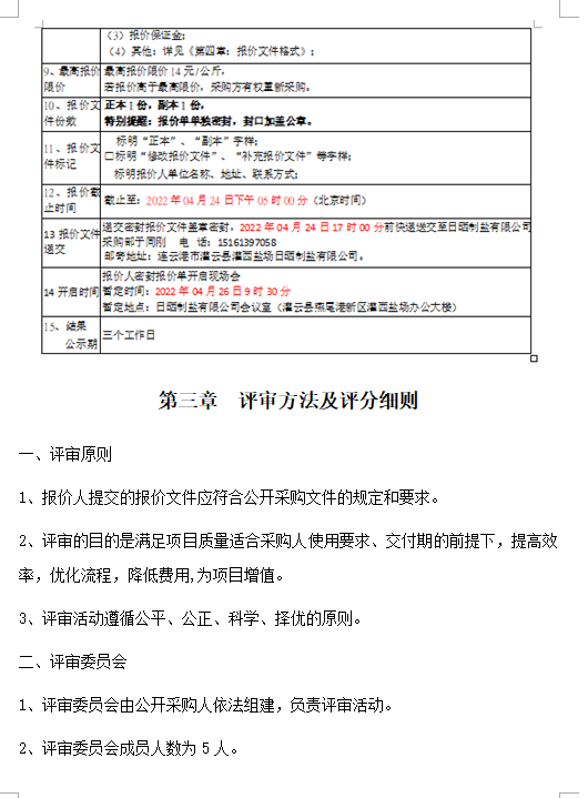
004.png

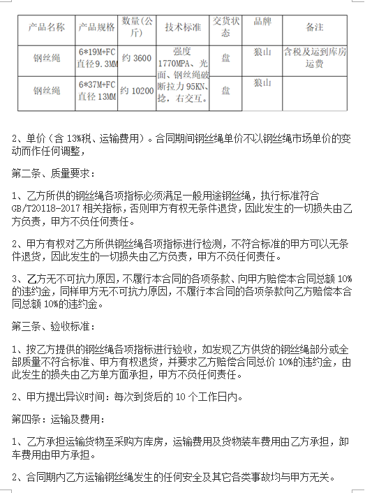
002.png